关于印发《OD官网2019-2020学年个性化培养周实施方案》的通知
各学院:
现将《OD官网2019-2020学年个性化培养周实施方案》印发给你们,请遵照执行。
OD官网教务处
2020年2月20日
OD官网2019-2020学年个性化培养周实施方案
为贯彻落实习近平总书记关于打赢疫情防控阻击战的重要指示精神,根据《教育部关于新型冠状病毒肺炎疫情防控有关工作的通知》《中共福建省委教育工委 福建省教育厅关于进一步做好新型冠状病毒感染的肺炎疫情防控工作的通知》和学校《关于进一步做好新型冠状病毒感染的肺炎疫情防控工作的通知》等文件精神,结合OD(中国)一站式服务平台本科教学工作实际,现就调整OD(中国)一站式服务平台个性化培养周,全力做好疫情防控工作,制定如下方案。
一、总体目标
(一)坚定打赢疫情防控阻击战的信心
通过组织开展以“爱国、责任、健康、智慧"为主题的线上个性化培养周工作,深入贯彻落实习近平总书记关于坚决打赢疫情防控阻击战的重要指示精神,为广大师生万众一心、众志成城打赢疫情防控战注入信心和力量,赢得时间上的缓冲期、空间上的分散期以及心理上的调试期。
(二)保证疫情防控期间的教学进度与质量
采取学校主导、学院主体、师生参与的方式,充分利用部、省、校三级优质在线课程教学资源,依托各级各类在线教育平台、校内网络学习空间,精准施教导学,开展个性化人才培养教育活动,打造个性化培养模块,构建个性化课程矩阵,进一步强化广大学生的爱国热情和公民责任,引导树立正确的人文生态观念,养成积极健康的生活习惯和良好的心理品质,切实保证疫情防控期间学校本科教学进度和教学质量,实现“停课不停教、停课不停学”。
二、工作原则
(一)分工协作,上下联动
建立学校、学院、专业有效联结的分工协调机制,如图1所示。

图1 分工协调机制
学校层面由教务处牵头,学工部、团委、宣传部等相关部门协同统筹安排,教务处负责做好学校层面总体方案制定、课程资源汇总、平台技术支持、考核标准制定等工作;学院负责做好具体工作方案、教学资源整合推送、教学安排实施、教学跟踪考核等工作;专业教师负责在教学云平台上建课,具体落实学生选课指导、在线课程教学、开展教学辅导等工作。各方要保持密切沟通联系,发动全校师生广泛参与,实现“思想上合心、教学上合力、行动上合拍”。
(二)线上授课,真教实学
择优选用适合的慕课、虚拟仿真实验课资源,积极发动教师在教学云平台建课授课,组织开展多样化教学活动。明确各类课程或活动质量要求,制定相应学分认定标准,实现学生的在线学习与线下课堂教学质量实质等效。
三、主要措施
(一)明确教学内容形式
本次“个性化培养周”全部采用线上学习的方式进行。学校层面开展的教育内容,由教务处牵头,相关部门协同统筹安排,并在教务处网站上发布。学院层面开展的教育内容由各学院负责组织,并在学院网站上发布。
(二)整合课程修读模块
整合部、省、校、院系等各类优质教学资源,打造形成学校层面的“线上课程+平台+虚拟仿真实验项目”和院系层面的教师自建资源等必修和选修课程模块,如图2所示。

图2 课程整合模块
其中,必修模块为学校组织系列专题报告(课程名称与学习方法见附件1);限定选修模块为教务处从超星尔雅引入的488门在线开放课程(课程名称与学习方法见附件2);选修模块一为各学院组织专任教师通过学校“教学云平台”自主建立的课程资源(课程名称与学习方法见附件3);选修模块二为教育部提供的22个课程平台的2万多门课程(课程平台与学习方法见附件4);选修模块三为教育部提供的2千多门虚拟仿真实验课和学校自建的一批虚拟仿真实验教学项目(课程名称与学习方法见附件5)。
各学院根据学科专业特点,自上述课程模块中甄选课程组成学院个性化培养周的课程资源库。
(三)打造线上课程矩阵
各学院要以个性化培养周主题为人才培养目标,根据各模块课程资源,整合打造互为支撑、达成度高的线上课程矩阵,形成“爱国教育、社会情感、人与自然、健康与防疫、未来与挑战”五类课程清单(如图3所示),引导学生合理搭配、分类修读各类课程,避免单一模块选课修课。
课程模块 课程类型 | 必修模块 | 限定选修模块 | 选修模块一 | 选修模块二 | 选修模块三 |
爱国教育 | 课程1 课程2 …… | 课程1 课程2 …… | 课程1 课程2 …… | 课程1 课程2 …… | 课程1 课程2 …… |
社会情感 | 课程1 课程2 …… | 课程1 课程2 …… | 课程1 课程2 …… | 课程1 课程2 …… | 课程1 课程2 …… |
人与自然 | 课程1 课程2 …… | 课程1 课程2 …… | 课程1 课程2 …… | 课程1 课程2 …… | 课程1 课程2 …… |
健康与防疫 | 课程1 课程2 …… | 课程1 课程2 …… | 课程1 课程2 …… | 课程1 课程2 …… | 课程1 课程2 …… |
未来与挑战 | 课程1 课程2 …… | 课程1 课程2 …… | 课程1 课程2 …… | 课程1 课程2 …… | 课程1 课程2 …… |
图3 个性化培养周课程矩阵样式
四、实施步骤
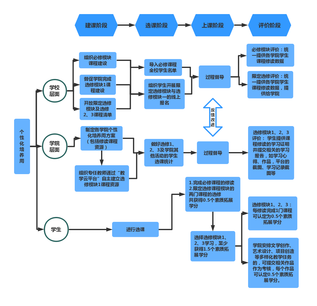
个性化培养周的设计基于OBE教育理念,融合学校、学院和专业的资源,构建了三位一体、四个阶段的工作思路(如图4所示),实施步骤如下:

图4 工作思路
(一)时间安排
为全力做好疫情严防严控工作,本学期个性化培养周工作安排在开学初第1-2周进行,各学院可适当调整个性化培养周时间,但不得在学校原计划的正式开学日之前提前开展。
(二)汇编方案
各学院活动安排应汇编成学院个性化培养周活动方案,并于2020年2月25日前报教务处汇总。汇总材料包括学院通过学校“教学云平台”建立的课程资源汇总表(详见附件6)。
(三)组织选课
必修课程模块、限定选修课程模块、选修课程模块一由教务处于正式开学一周前组织学生在教学云平台上进行选课。选修课程模块二、三及其他学院层面的内容由各学院负责安排并做好学生的选课统计,在正式开学前三日将《个性化培养周学生报名情况统计表》(见附件7)电子版发jwcjxk@fjnu.edu.cn。
(四)过程督导
教务处将与各教学单位协同配合,建立及时有效、科学互动的教学信息传达和反馈的渠道,保障教学需求和技术服务支持对接畅通,及时了解、发现和解决师生在教学和学习中的问题,保证在线学习与线下课堂教学质量实质等效。同时将组织教学督导随机抽查线上课堂,对个性化培养周期间各学院的教学计划、教学内容、教学手段与教学方法等实施网上督导评价。
各学院各专业安排教学管理人员、辅导员、班干部等人员做好对学生选课、在线学习等情况的监控,及时掌握师生教学状况。各班级各课程可建立微信群或QQ群,分享教案、课件、作业、参考文献等相关内容,促进学生学习。
(五)考核认定
各学院可根据课程安排和教学组织实际,对学生进行考核。每位学生须完成必修课程的修读和限定选修课程模块的两门课程的选修,并修读至少2个素质拓展分。
教务处依据以下标准进行学分认定:
1.学生完成必修课程的修读和限定选修课程模块的2门课程的选修并通过考核,可认定0.5个素质拓展学分。
2.学生修读限定选修课程模块的课程并通过考核,可申请每门课程认定为全校通识教育选修课1学分,转换公选课学分不超过2学分。
3.学生修读选修模块一中教师自建课程并按教师要求通过考核,每修完1门课程可认定为0.5个素质拓展学分。
4.学生修读选修模块二的在线课程,以及选修模块三的虚拟仿真实验课的,修读1门课程可认定为0.5个素质拓展学分。修读模块二的需提供学习证明并提交相关的学习报告,如学习心得、作品,平台的截图、学习记录截图等;修读模块三的需提供虚拟仿真实验项目的实验报告与实验评价结果。
5.学院安排文学创作、艺术设计、项目创造等多样化教学任务的,可提交相关作品作为考核,每个作品可认定0.5个素质拓展学分。
(六)反馈改进
各学院应认真跟踪个性化培养周开展情况,及时向教务处反馈进展情况以及存在的问题。个性化培养周结束后要积极总结成效、凝练成果,并提出改进的意见和建议,形成总结报告报送教务处。在总结报告中应附上学生对个性化培养周的意见建议,并于个性化培养周结束后两周内将学院个性化培养周总结以及《2019-2020学年个性化培养周情况反馈表》(附件8)报送教务处教学科(以上附件材料的电子版请同时发至教学科邮箱jwcjxk@fjnu.edu.cn)。
五、工作要求
(一)科学制定教学方案
各学院要根据学校《个性化培养周实施方案》,按照“一学院一政策、一专业一方案”原则,结合各自学科专业特点,利用丰富的线上教学资源,合理安排五类课程模块,科学建立课程矩阵,形成各具特色的个性化培养周实施方案,力求形式多样,充分体现个性化。根据学校错峰返校工作预案,本次毕业班学生不参加个性化培养周,同时,应根据疫情变化,做好课程线上线下教学和活动宣传的工作预案。
(二)及时开展教学培训
各学院要积极鼓励教师应用学校自主建立的“教学云平台”进行线上教学,根据教务处提供的“教学云平台”操作指南尽快掌握线上教学技能,使广大教师能在该平台进行教学直播,开展线上教学、组织线上讨论、答疑辅导等教学活动。
(三)规范建课准时开课
各学院要督促任课教师尽快在学校教学云平台上建课并能开课运行,最迟开课时间为正式开学的前三日,并按照教学计划完善基本的课程资源,包括课程大纲、进度计划、教案课件、线上作业等,而且必须有线上辅导、讨论、答疑等环节。
(四)切实做好宣传指导
特殊时期,各学院要提高思想认识,做好宣传指导工作,将个性化培养周方案和教学课程模块,以及师生在线教学的操作指南通过学院网页、微博微信等途径通知全体学生。
六、条件保障
学校构建组织保障、劳酬和工作量、评优和绩效奖励三位一体的条件保障体系。如图5所示。

(一)组织保障
各学院要成立个性化培养周工作小组,全面推进本学院个性化培养周的组织领导,要充分调动广大教师员工的积极性,不断完善工作方案,细化任务分工,强化工作责任,加强跟踪考核,确保各项个性化培养周教学任务落到实处,取得预期成效。要完善学院绩效考核标准,对在特殊时期积极开展网上建课授课的教师予以绩效鼓励。
(二)劳酬和工作量
参与学校层面教育内容或面向全校学生开放教育内容的主讲教师,将由学校按财务处有关标准给予一定劳酬;参与学院教育内容的人员,学院应给予劳酬或计入工作量。
(三)评优和绩效奖励
将综合学院个性化培养周活动开展情况、总结分析材料和学校督查情况,评选出优秀活动项目、优秀组织单位予以通报表扬,在年度教学绩效考核上计入学院本科教学质量综合评价加分项目,并在学校作经验分享。
附件:1.必修模块:课程说明与学习方法
2.限定选修模块:课程名称与学习方法
3.选修模块一:课程说明与学习方法
4.选修模块二:课程名称与学习方法
5.选修模块三:虚拟仿真实验课程与学习方法
6.学院自主建立的课程资源汇总表
7.个性化培养周学生报名情况统计表
8.个性化培养周情况反馈表
